It’s that time of year where most of us mortals are getting weary of training and racing. The Tour de France is long over, the final season races are fast approaching, and the couch is looking more appealing than the bike.
If you’ve been through this cycle before you know the drill. The off-season comes. You take a few weeks off. You make some goals. You get back on the bike and get ready for next season. Not a bad plan but we can do better. We’ll start with a few questions.
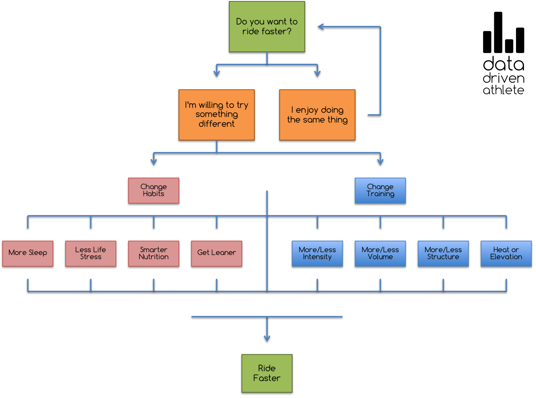
Ask Yourself These Questions
- Do you want to ride faster? Yes or no are both appropriate answers. Sometimes life is too full to seek improvement on the bike. Owning this reality isn’t a bad thing. You’re better off being content with your current fitness level than feel guilty about a lack of progress. Guilt is a waste of time. If you’re looking to improve, the next question is for you.
- Are you willing to try something different? If you’re committed to doing the same thing you’ve done in previous years, you’re likely never going to get better. The top of the chart below illustrates this point.
Change Habits
Most discussions about the off-season are focused on training. Our discussion will start with changing habits, more specifically the caffeine habit. Yes, consuming caffeine is a great way to boost your performance but habitual use is a telltale sign that something needs to change.

Sleep
The off-season is a great time to break your caffeine addiction by focusing on getting more sleep. Not only will more sleep reduce your chance of getting sick [1], it will also lay a foundation for improved performance [2].
As a side benefit, more sleep should reduce your need for caffeine, enabling a fuller ergogenic benefit from a pre-race cup of coffee. In short, don’t waste the performance benefit of caffeine by using it to compensate for poor sleep. Address fatigue at its source and change your sleep habits [3].
Stress
If life stress is making it hard to sleep at night, you’ve found your next project. Not only does stress make you more susceptible to illness [4], it can also crush your desire and motivation to train.
Want to stay healthier and more motivated during the off-season? Make changes to reduce the amount of stress in your life. Get better organized, work less, and be more efficient with your time.
Nutrition
The next place to invest is better nutrition. Smarter nutrition can have a profound impact on nearly every aspect of your training and performance. The off-season is the best time to lay the foundation for strong eating habits. Get your routines dialed now.
Proper nutrition can improve recovery, better fuel your rides, improve your quality of sleep, and make you less likely to get sick [5]. All these benefits are in addition to the extra speed you gain when you weigh less.
Change Training
So what about training? Should you invest in more volume or more intensity? If you’ve been doing the same thing the past few off-seasons without results, do something different this year.
Always stuck in zone 2 and 3? Mix it up and throw in more threshold and sprint work. Crushed a ton of high intensity intervals in the past? Change your approach and focus on longer rides at least twice a week.
Always struggled with riding in the heat previous seasons? Develop a focused plan to safely increase your exposure when possible, either in hotter environments or with overdressing [6]. Whatever your direction in training approach, make a choice to try something different.
Summary
- If you want to get faster, commit to doing something different this off-season.
- Start with changing your habits. Get more sleep, reduce life stress, and commit to smarter nutrition.
- Take a different approach to your off-season training. Add more intensity, add more volume, or experiment with heat training. Do something different if you expect different results.
References
1. Prather, A.A., et al., Behaviorally Assessed Sleep and Susceptibility to the Common Cold. Sleep, 2015. 38(9): p. 1353-9.
2. Fullagar, H.H., et al., Sleep and Athletic Performance: The Effects of Sleep Loss on Exercise Performance, and Physiological and Cognitive Responses to Exercise. Sports Med, 2014.
3. Irish, L.A., et al., The role of sleep hygiene in promoting public health: A review of empirical evidence. Sleep Med Rev, 2015. 22: p. 23-36.
4. Cohen, S., D.A. Tyrrell, and A.P. Smith, Psychological stress and susceptibility to the common cold. N Engl J Med, 1991. 325(9): p. 606-12.
5. Nutrition and Athletic Performance. Medicine & Science in Sports & Exercise, 2016. 48(3): p. 543-568.
6. Chalmers, S., et al., Short-term heat acclimation training improves physical performance: a systematic review, and exploration of physiological adaptations and application for team sports. Sports Med, 2014. 44(7): p. 971-88.

